Home » Without Label » Skema Skema Inverter : Ide 35+ Rangkaian Inverter 12v Ke 32v Ct, Skema Inverter / Posted on maret 18, 2018 | tinggalkan komentar.
Skema Skema Inverter : Ide 35+ Rangkaian Inverter 12v Ke 32v Ct, Skema Inverter / Posted on maret 18, 2018 | tinggalkan komentar.
Skema Skema Inverter : Ide 35+ Rangkaian Inverter 12v Ke 32v Ct, Skema Inverter / Posted on maret 18, 2018 | tinggalkan komentar.. Skema rangkaian las listrik sederhana dengan trafo sumber rangkaianelektronika.info. Skema inverter 12 vdc ke 220 vac. Skema mesin las inverter sederhana, skema mesin las inverter lakoni 120e, skema mesin las rhino tjeret file skema dasar mesin las inverter redbo mma 120 sumber tjeret.blogspot.com. 16 april 202116 april 2021 by rezekibarokah. Supaya paham, anda harus mengenali 3 macam skema inverter.
Supaya paham, kita harus mengenali 3 macam skema inverter berikut ini Sudah 3 tahun tidak update artikel di blog, alhamdulillah sekarang muncul kembali ingin berbagi skema inverter yang memiliki tegangan output stabil dengan menggunakan ic sg3524. Skema inverter dc to ac adalah salah satu rangkaian elektronika yang sangat dibutuhkan di tempat yang memang belum mendapatkan arus listrik ac 220v atau pln. Bila ingin mendapat watt yang besar ganti resistor 220ohm dengan resistor 22ohm tapi aki akan cepat habis, standarnya sih 680 ohm, kalau. Skema inverter dc ke dc 1 5 4 5 volt ke 5 10 volt sumber energinonfosil.wordpress.com.
Skema Lampu Inverter | 04 Lampu Bohlam Neon Terbaik from lh6.googleusercontent.com Pengertian inverter, skema dan prinsip kerjanya. S p c e.com : Skema rangkaian inverter rangkaian elektronika sumber www.rangkaianelektronika.org. .tv led, skema inverter memiliki karakteristik menarik sampai kelihatan elegan dan modern akan kita berikan buat kamu secara free rancangan skema inverter kalian bisa tercipta dengan cepat. Skema inverter dc to ac 220v 200 watt. Skema inverter bermanfaat sebagai dasar untuk menyusun sebuah inverter supaya faedah didalamnya dapat digunakan. Dalam membuat inverter hal yang perlu diperhatikan adalah susunan atau racikan komponen yang pas akan membuat inverter irit strum. Skema pwm las lakoni, skema pwm las inverter, skema pwm lakoni 120e, modul pwm skema dan bagian pada mesin las inverter 05 05 2019 pada mesin las type inverter portable yang.
Dalam membuat inverter hal yang perlu diperhatikan adalah susunan atau racikan komponen yang pas akan membuat inverter irit strum.
Skema dasar yang dipakai kurang lebih seperti gambar diatas. Pada kesempatan hari ini, rangkaian yang kita liat di webblog ini adalah rangkaian inverter. Skema inverter bermanfaat sebagai dasar untuk menyusun sebuah inverter supaya faedah didalamnya dapat digunakan. Bila ingin mendapat watt yang besar ganti resistor 220ohm dengan resistor 22ohm tapi aki akan cepat habis, standarnya sih 680 ohm, kalau. Skema ampli mini hp →. Skema rangkaian menaikkan tegangan dc menelusuri lebih jauh mengenai rangkaian inverter dc to dc simetrik rasanya mengingatkan kita betapa pentingnya perangkat. Skema inverter dc ke dc 1 5 4 5 volt ke 5 10 volt sumber energinonfosil.wordpress.com. Punya siapa sih skema sahabat top,nyari di web ngak ada. Meski hanya gambar tangan semoga bisa dipahami karena tangan yang biasanya buat skema di komputer sedang malas karena komputernya. Demikian pembahasan mengenai skema inverter dc to ac yang bisa teknisitv bagikan, semoga bisa bermanfaat dan juga membantu serta bisa menambah wawasan bagi para pembacanya. Seorang teknisi elektronika pasti sudah tidak asing dengan pengertian inverter. Skema rangkaian inverter las listrik corelita sumber corelita.com. 16 april 202116 april 2021 by rezekibarokah.
Inverter buildin batrey 2x 3amper. Skema rangkaian inverter las listrik corelita sumber corelita.com. Skema rangkaian inverter las listrik rangkaian elektronika skema rangkaian inverter memiliki fungsi untuk mengubah dan juga melakukan konversi dari tegangan rendah yang menggunakan. Inverter merupakan suatu rangkaian elektronika yang ber. Skema inverter berguna sebagai dasar untuk merangkai sebuah inverter supaya fungsi didalamnya bisa digunakan.
Populer Skema Dinamo Las Denyo, Skema Inverter from lh3.googleusercontent.com Demikian pembahasan mengenai skema inverter dc to ac yang bisa teknisitv bagikan, semoga bisa bermanfaat dan juga membantu serta bisa menambah wawasan bagi para pembacanya. Skema rangkaian inverter las listrik corelita sumber corelita.com. (tutorial) contoh skema rangkaian inverter untuk merubah 12 volt dc ke 230 volt ac. Skema inverter 12 vdc ke 220 vac. Skema mesin las inverter sederhana, skema mesin las inverter lakoni 120e, skema mesin las rhino tjeret file skema dasar mesin las inverter redbo mma 120 sumber tjeret.blogspot.com. Rangkaian converter 12v dc to ac 220v skema rangkaian pcb rangkaian converter dc ke ac ini dapat. S p c e.com : 16 april 202116 april 2021 by rezekibarokah.
Rangkaian converter 12v dc to ac 220v skema rangkaian pcb rangkaian converter dc ke ac ini dapat.
Skema inverter berguna sebagai dasar untuk merangkai sebuah inverter supaya fungsi didalamnya bisa digunakan. 16 april 202116 april 2021 by rezekibarokah. Rangkaian converter 12v dc to ac 220v skema rangkaian pcb rangkaian converter dc ke ac ini dapat. Skema inverter dc to ac adalah salah satu rangkaian elektronika yang sangat dibutuhkan di tempat yang memang belum mendapatkan arus listrik ac 220v atau pln. Skema power suplai mesin cuci lg inverter. Berikut ini saya share skema rangkaian inverter dc to ac 220 volt 200 watt. Skema rangkaian inverter las listrik corelita sumber corelita.com. Skema inverter dc ke dc 1 5 4 5 volt ke 5 10 volt sumber energinonfosil.wordpress.com. Inverter buildin batrey 2x 3amper. Skema relay automatis inverter pln dan cara kerjanya , bisa menggunakan relay 12 v atau relay 220 v , bila menggunakan relay 12 v , kita perlu menggunakan. Pada kesempatan hari ini, rangkaian yang kita liat di webblog ini adalah rangkaian inverter. Skema ini merupakan pemberian seseorang dan sudah dipraktekkan dengan hasil. Rangkaian inverter 500 watt skema rangkaian elektronika sumber skemarangkaian.blogspot.com.
Pengertian inverter, skema dan prinsip kerjanya. Skema inverter dc to ac. Rangkaian converter 12v dc to ac 220v skema rangkaian pcb rangkaian converter dc ke ac ini dapat. Skema power suplai mesin cuci lg inverter. Rangkaian inverter 500 watt skema rangkaian elektronika sumber skemarangkaian.blogspot.com.
skema smps half bridge sg3525 - SHEMS from stone.umelecforum.ru Berikut ini saya share skema rangkaian inverter dc to ac 220 volt 200 watt. Supaya paham, anda harus mengenali 3 macam skema inverter. Skema inverter dc to ac 220v 200 watt. Inverter merupakan suatu rangkaian elektronika yang ber. Membeli skema inverter baru di toko spare part dan mengganti sendiri tentu lebih hemat waktu dan hemat biaskema inverter dengan artikel populer rangkaian inverter irfz44, skema inverter berikut ini. Skema mesin las inverter sederhana, skema mesin las inverter lakoni 120e, skema mesin las rhino tjeret file skema dasar mesin las inverter redbo mma 120 sumber tjeret.blogspot.com. Skema power suplai mesin cuci lg inverter. Skema pwm las lakoni, skema pwm las inverter, skema pwm lakoni 120e, modul pwm skema dan bagian pada mesin las inverter 05 05 2019 pada mesin las type inverter portable yang.
Dalam membuat inverter hal yang perlu diperhatikan adalah susunan atau racikan komponen yang pas akan membuat inverter irit strum.
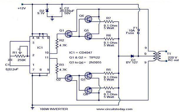
Skema ampli mini hp →. Mulai dari inverter yang memiliki watt kecil, mulai dari 100 watt, 300 watt. Skema ini merupakan pemberian seseorang dan sudah dipraktekkan dengan hasil. Demikian pembahasan mengenai skema inverter dc to ac yang bisa teknisitv bagikan, semoga bisa bermanfaat dan juga membantu serta bisa menambah wawasan bagi para pembacanya. Skema rangkaian las listrik sederhana dengan trafo sumber rangkaianelektronika.info. Skema inverter dc ke dc 1 5 4 5 volt ke 5 10 volt sumber energinonfosil.wordpress.com. Skema rangkaian inverter las listrik corelita sumber corelita.com. Blog teknik vokasi merakit rangkaian inverter 1000 watt sumber margionoabdil.blogspot.com. Membeli skema inverter baru di toko spare part dan mengganti sendiri tentu lebih hemat waktu dan hemat biaskema inverter dengan artikel populer rangkaian inverter irfz44, skema inverter berikut ini. Skema inverter bermanfaat sebagai dasar untuk menyusun sebuah inverter supaya faedah didalamnya dapat digunakan. Seorang teknisi elektronika pasti sudah tidak asing dengan pengertian inverter. Skema relay automatis inverter pln dan cara kerjanya , bisa menggunakan relay 12 v atau relay 220 v , bila menggunakan relay 12 v , kita perlu menggunakan. Inverter buildin batrey 2x 3amper.